首页
产品中心
脉冲电子围栏
张力电子围栏
振动光纤
管理中心
泄漏电缆
豪华前端产品
工程案列
教育行业
社区园区
交通行业
司法行业
能源行业
社会公共
军工行业
企业厂房
通信行业
医药行业
新闻资讯
近期工程
公司新闻
行业新闻
解决方案
中欧体育(中国)
实发电子简介
产品检测报告
联系我们
视频中心
合作客户
4000826110
首页
>
中欧体育(中国)
>
产品检测报告
>
脉冲式电子围栏检测报告(国际)
中欧体育(中国)
实发电子简介
产品检测报告
联系我们
视频中心
合作客户
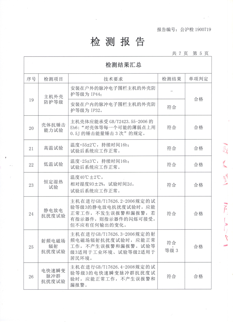
脉冲式电子围栏检测报告(国际)
脉冲式电子围栏检测报告(国际)
详细说明
上一条:
张力式电子围栏检测报(地标)
下一条:
脉冲式电子围栏检测报告(地标)
关闭返回
三亿手机登录入口
|
米兰网页版_米兰(中国)
|
三亿体育
|
米兰在线客服
|
米兰在线注册
|
星空网·官方端网站
|
星空app官网
|
米兰体育平台app官网_米兰体育(中国)
|
中欧(中国)zhongou·官方网页版
|